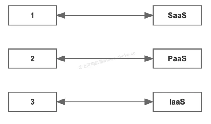
2026-01-31 2025-09-07 随手记 几秒读完 (大约16个字) 0次访问云计算服务体系 1 :-> 应用层 2 :-> 平台层 3 :-> 基层设施层 云计算服务体系https://blog.xiang578.com/post/logseq/云计算服务体系.html作者Ryen Xiang发布于2026-01-31更新于2025-09-07许可协议