软考论文模板
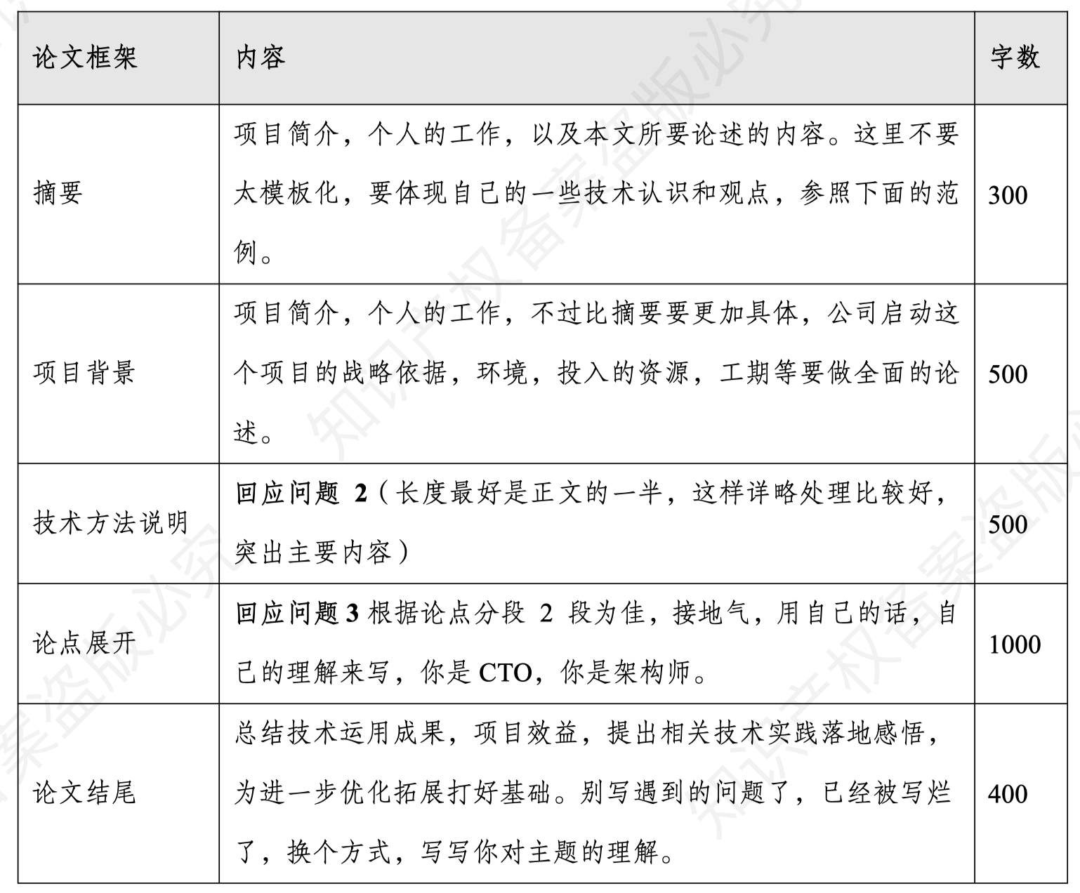
论文框架

【摘要】
- 1交代项目背景、项目大致情况,在项目中自己是做什么的(一般是架构师) #card
- 我在_____从事软件架构设计工作,2024年__月,我公司承担了_____项目,该项目目标是要建立一个_____平台,以解决_____等问题。
- 我在这个项目里面,用到了哪些与题目相关的技术 #card
- 为了_____,同时考虑到_____,在项目中,我们设计了_____。为了使_____,架构上,我们采用了_____,抽象了:。同时也制定了,使系统具有高度扩展性,易于_____。
- 项目很成功,客户很开心,老板很开心,我也很开心 #card
- 该项目已经上线 6 个多月,从运行效果来看,达到了预期目的。项目验收时,得到了企业需求方的一致好评。
一、为什么要 xxx #card
- 我现在在哪里工作,职位是XX(100字左右,注意数据脱敏,不要透露完全真实的项目名称和个人、公司信息,用某某代替)
- 1 大势所趋
- 2 好处
- 3 不这么做的坏处
二、项目背景及现状
- 大趋势 #card
- 我有幸参与了该项目的开发,并担任架构师职务,主要负责架构设计及主程序开发的工作。
- 我做了什么项目,业务背景和产品设计是怎么样的(300字左右,同样注意数据脱敏)
- 结合上述背景,该项目有以下难点:#card
- 1、______。
- 2、______。
- 3、______。
三、XXX 详细描述
- 基于上述存在的问题及现状,我们认为,平台的架构必须:#card
- 1、___;
- 2、___
- 3、___
- 说说题目里面的技术或概念是什么(作为论点,300字左右)
- 为了实现上述目的,经过研究和实践,我们采用了___架构,包含:、、、。#card
- 1 ___
- 2 ___
- 3 ___
- 4 ___
- 项目中是怎么体现题目中的技术的(作为论据,也是整片论文的主体部分,1000字左右,举2到4个例子)
四、优劣势分析及后续展望
- 该架构还有以下几个特点:#card
- 1、___;
- 2、___;
- 3、___;
- 项目取得了怎么样的结果,有哪些细小的可以改进的点(结论,400字左右)
- 不足:#card
- 1、___
- 2、___
五、结果 #card
- 该项目上线已经接近半年,从运行效果来看很好的达到了项目预期目标,项目验收时候,得到了有关人员的一致好评。